网站导航

考生必看

当前位置:首页 >> 职教高考 >> 考生必看
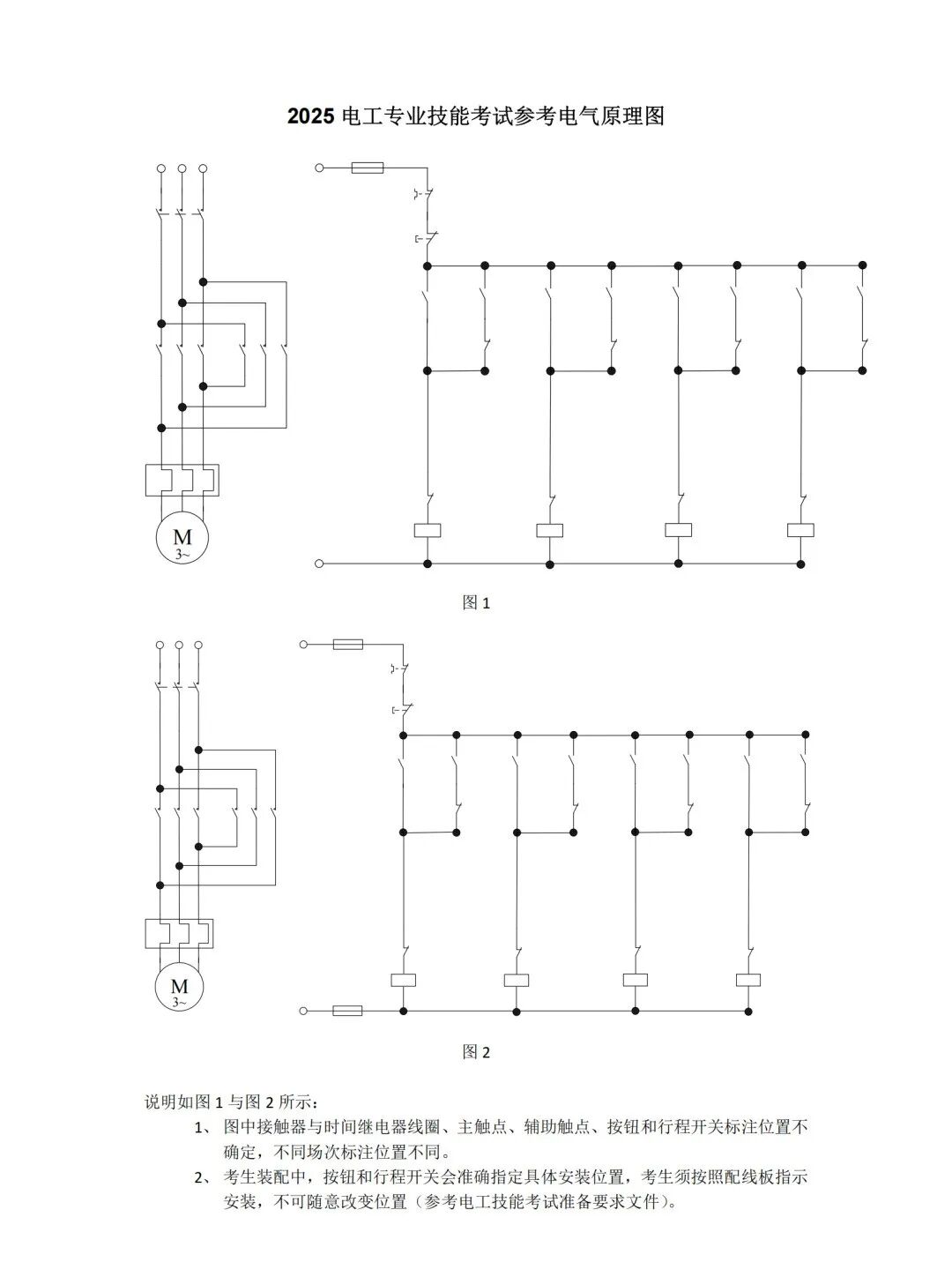
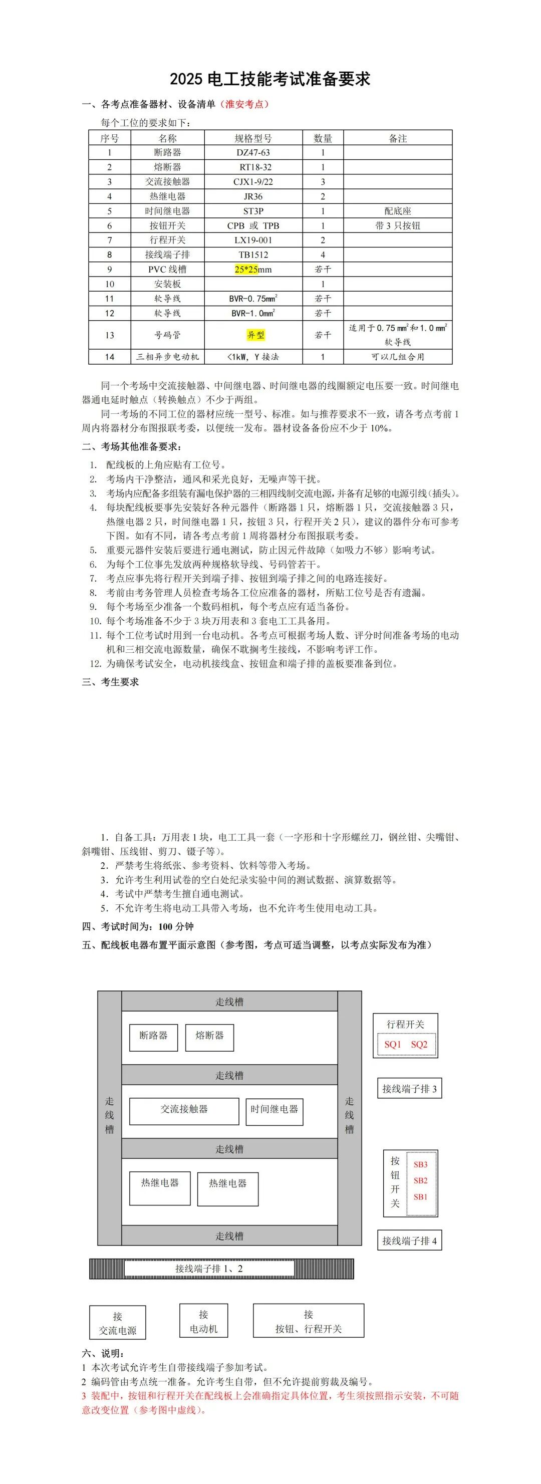
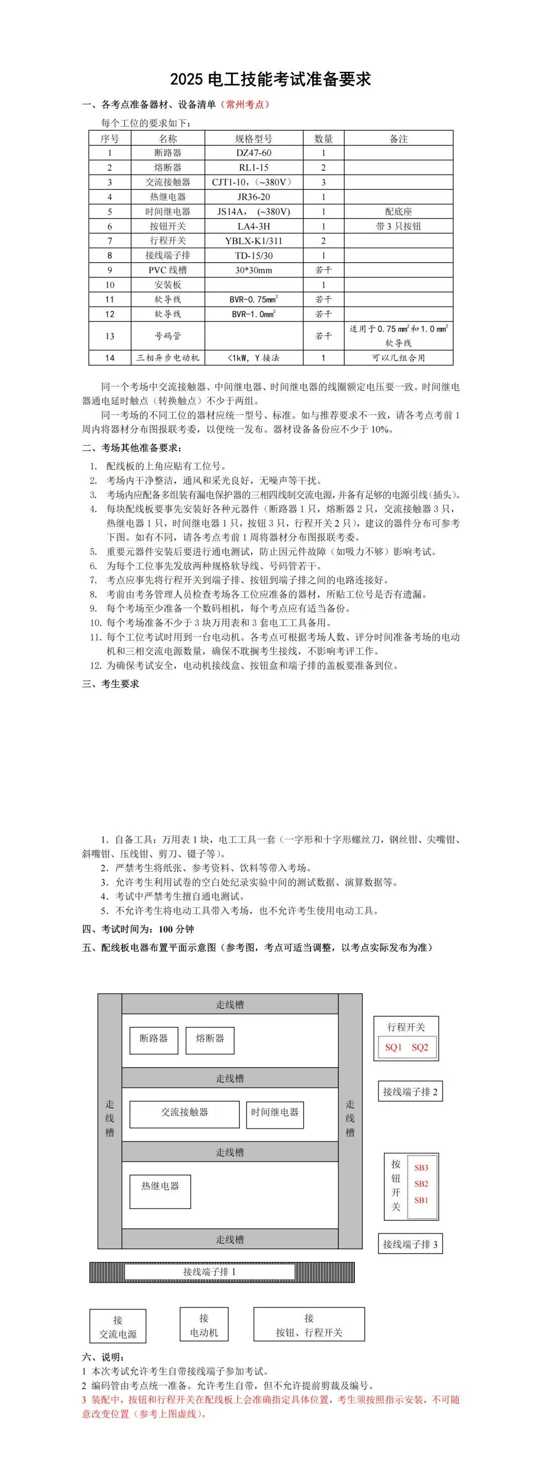
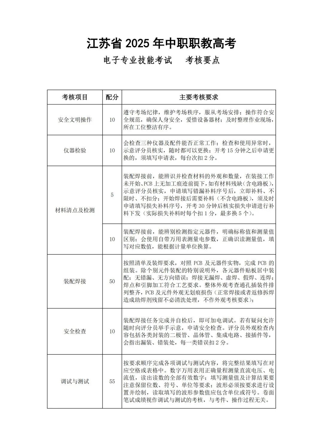
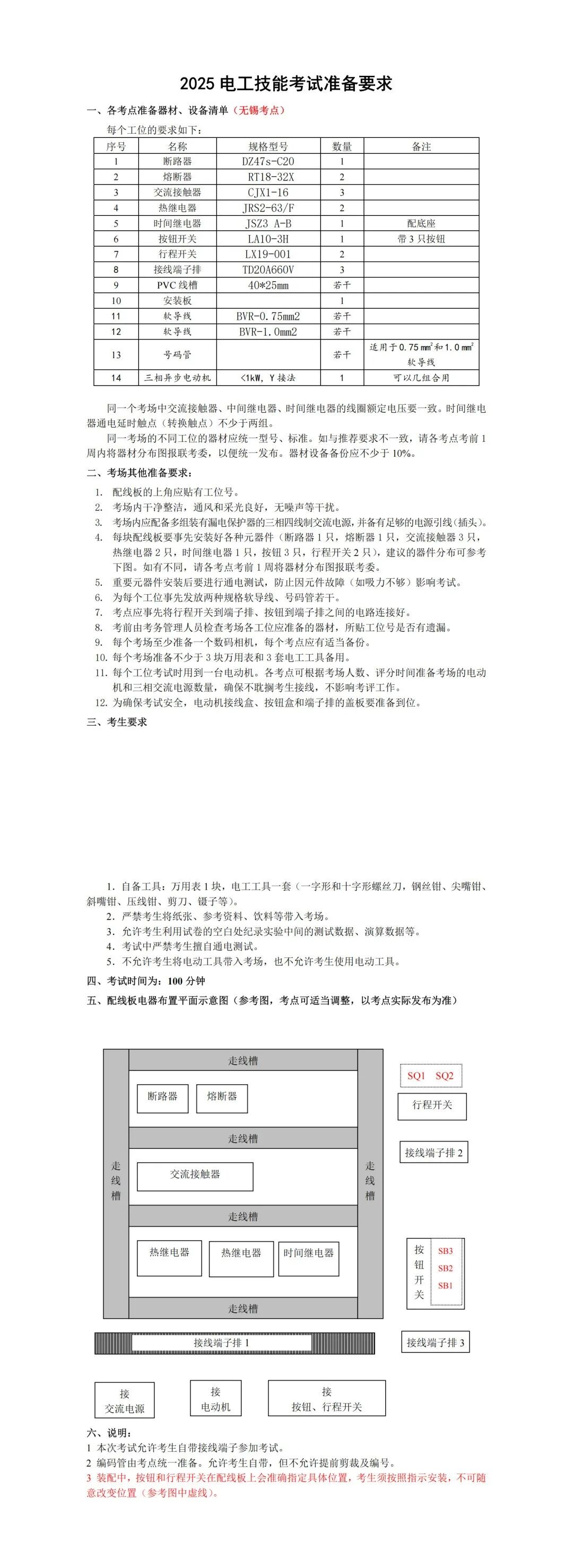
25年职教高考电子电工类技能考试要点公布
时间:2025-02-21 10:38:13 点击次数:1653
8fa26224d1a97440ecc0fda5916673c.png

dec4a99a81b1a7822a8ab6d1c20227f.png
8d4aab5990c22dec5a434dba2799c1b.png
7b53500c63b968182addb58574f8d4d.png
8665dc1bebff3df9be0ad5edf6bd363.png
dbee41de877aa98675b72c4af39e212.png
ef25c6670160619778c1e778fbcddf8.png
e3dc6d192f38e0dd6248adbaf16cd9e.png
50bbe91bb97c0e3a01ee19bae8ecfa5.png

如果您有任何问题,请跟我们联系!

联系我们

Copyright © 2023 江苏职教高考网版权所有 苏ICP备2023018125号

地址:江苏省南京市、苏州市、镇江市

在线客服 联系方式 二维码

服务热线

15806102380

扫一扫,关注我们